秘籍:六年级数学考试重点内容及易错题 -ag凯发国际网址

资源下载
下载价格3
vip免费

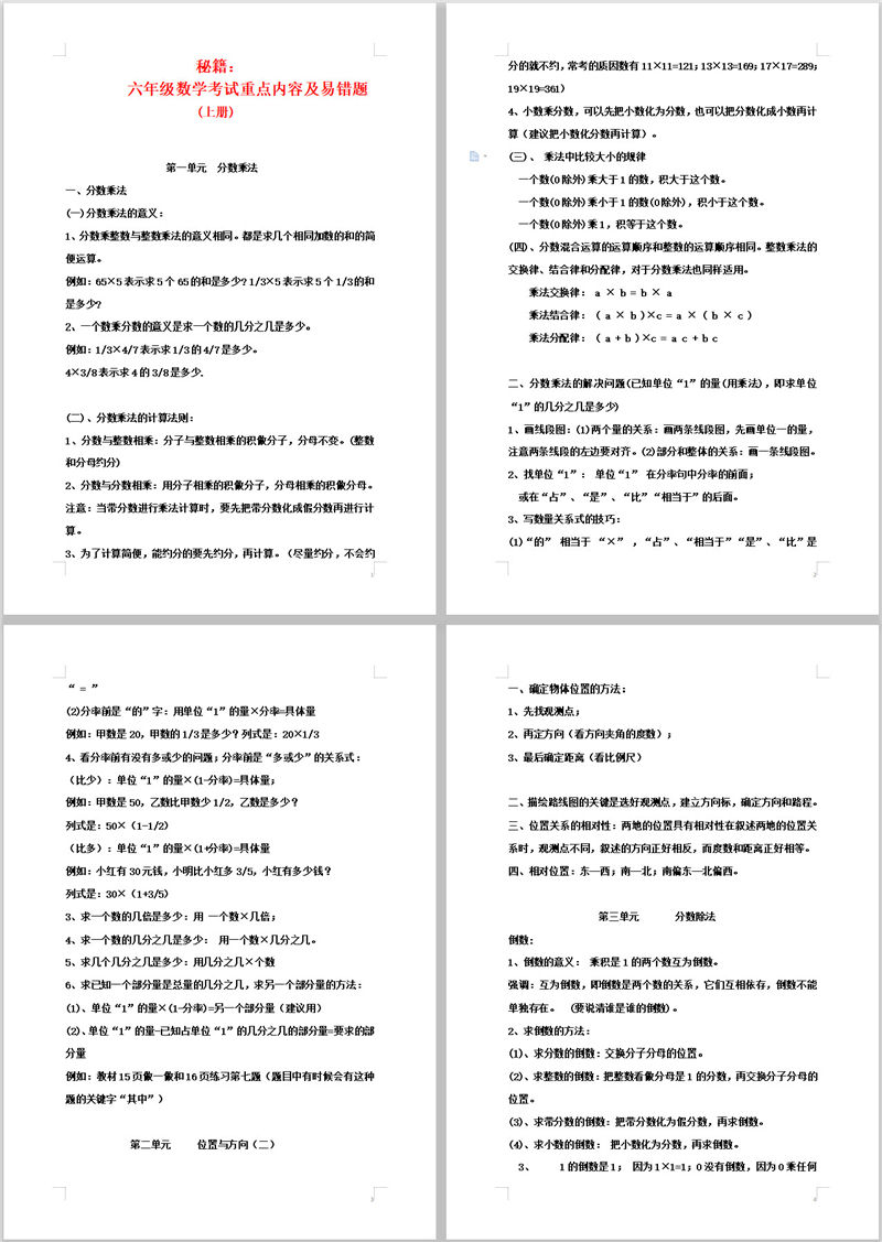
秘籍:六年级数学考试重点内容

秘籍:六年级数学考试重点内容

 

秘籍:六年级数学考试重点内容

秘籍:六年级数学考试重点内容

秘籍:六年级数学考试重点内容

秘籍:六年级数学考试重点内容

秘籍:六年级数学考试重点内容

以上截图,仅是部份演示
这份秘籍,上册30页 下册21页五年级数学考试重点内容及易错题,word 版,可自行在家a4打印
加入会员,你获得的好处:
1、本平台所有的提高成绩资料,内部秘籍,无限次下载、自助打印
2、内部资料为电子文档,分别是小学、初中、高中所有学科,你的孩子,从小到大都可以受益!
资源下载此资源下载价格为3元,vip免费,请先
原文链接:https://www.duolaoshi.com/1045.html,转载请注明出处。

评论0

显示验证码
没有账号?  
网站地图